欢迎访问郑州万特电气股份有限公司官网
股票代码:430391
电话:0371-8656-3528
首页
关于我们
万特简介
组织构架
企业文化
企业荣誉
产品中心
电力计量智能检测
营销(农电)智能仿真
新型电力系统智能仿真
电力自动化仿真
电气试验智能仿真
电力智能安全体感
VR虚拟现实仿真
特种作业实训考核
新闻资讯
新闻动态
企业新闻
万特刊物
合作案例
服务两网
工程案例
投资者关系
人才招聘
招聘职位
联系我们
首页
关闭
返回上一级
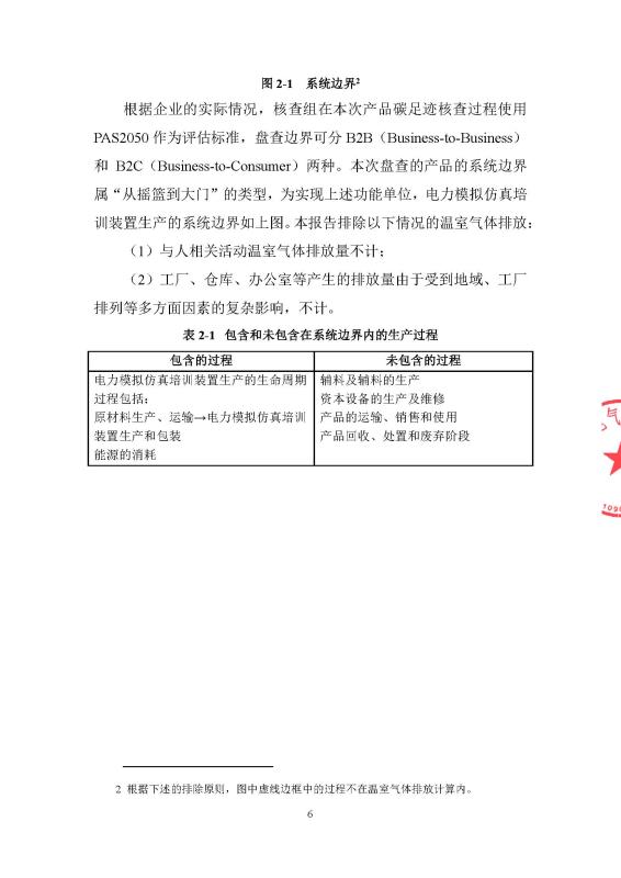
产品碳足迹报告
发布日期:2025/3/4 16:16:39
分享到:
上一篇:
温室气体排放报告
下一篇:
公司圆满完成2025年广西电力行业职业技能竞赛技术服务和产品保障工作
阅读更多文章
暂无相关的资讯...